This page is for Authlete 2.x. We are working on 3.0. Need it urgently? Let us know.
Introduction
This short tutorial will guide you through the process of integrating a Java web application with the Authlete API.Scenario
AuthleticGear, a bricks-and-mortar retailer, runs a loyalty program for its customers. Program members can log in to the loyalty program website to view their points balance, transactions, and redeem points for a cash transfer to a linked bank account. The loyalty program website comprises a Java web application backend that exposes a RESTful API via Eclipse Jersey and an HTML5/JavaScript front end.


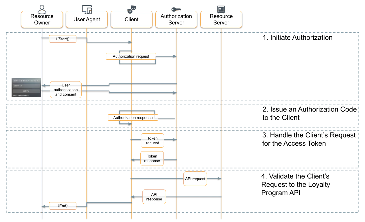
- Initiate Authorization
- A customer clicks ‘Link Account’ at the e-commerce website.
- The e-commerce OAuth Client redirects the customer’s browser to the Loyalty Program Authorization Server, including client id and redirection URL as query parameters.
- The loyalty program Authorization Server shows its login form.
- The customer logs in to the loyalty program website as they normally would.
- Issue an Authorization Code to the Client
- The Authorization Server redirects the customer’s browser to the e-commerce website with an authorization code.
- Handle the Client’s Request for the Access Token
- The e-commerce OAuth Client sends the authorization code, client id and client secret to the Authorization Server.
- The Authorization Server responds with an access token.
- Validate the Client’s Request to the Loyalty Program API
- The e-commerce website includes the access token in its request for the customer’s points balance
- The loyalty program Resource Server validates the access token and attaches the customer’s identity to the request on its way to the loyalty program API.
Prerequisites
You will need:- Docker Desktop
- A code editor - whichever is your preference
- Basic knowledge of Java EE
Setup
The demo system is implemented as a pair of Docker containers, each of which holds a Java EE web application, one for the e-commerce website and another for the loyalty site.Create a Docker Network
In step 3 of the above flow, the e-commerce OAuth client sends a request directly to the loyalty authorization server. We need to create a Docker network so that the e-commerce container can resolve the IP address of the loyalty container. Run the following command:Start the E-Commerce Container
Start the e-commerce container withdocker run arguments to suit your environment:
- Tomcat is configured to listen on port 8080 inside the container. In the example above, Docker is publishing that port to port 8080 on the host. If port 8080 is already in use on your machine, you can specify
--publish 12345:8080to select a different host port. If you do so, you will need to change 8080 to the port you chose throughout the tutorial.
Start the Loyalty Container
The loyalty container exposes its source code in a local directory via a Docker bind mount. This means that you can edit the code on your machine (the Docker host) with your preferred source code editor or IDE. You can create the source directory at any location on your machine. We’ll call this directory$SOURCE_ROOT in the tutorial.
Note that the source directory must exist before you can start the Docker container, and you must reference it in the --mount option when you start the loyalty container with docker run.
For example, to use /Users/jdoe/authlete_src as the source directory:
ls /Users/jdoe/authlete_src , the contents should include the loyalty subdirectory, containing the loyalty web application’s source code. The source directory includes a git repository, so you can easily checkout the code as it should be after each step of the tutorial if you need to.
Note that the loyalty container must listen on a different host port to the e-commerce container. In this tutorial, the e-commerce container will listen on port 8080 and the loyalty container on port 8081.
You can modify the docker run arguments as mentioned in the previous section to change the host port number.
Use the same commands as the e-commerce container to check the container logs, and to pause and resume the container, substituting the loyalty instance name, authlete-loyalty in place of the e-commerce instance name.
Explore the sample websites
Loyalty Program Website
Browse to http://localhost:8081/loyalty/. You’ll see the home page for the loyalty program, with some placeholder text and a login link. Click the link and login with one of the sets of credentials shown on the page. You will see an account overview, with a list of transactions. The loyalty program web application uses an in-memory database which is loaded afresh with sample transactions each time the application is started. You can click ‘Redeem Points’ to simulate redeeming loyalty points for cash transferred to a linked bank account. This feature lets you easily change the account balance while the system is live, so you can check that the balance is being fetched dynamically.
E-Commerce Website
Open http://localhost:8080/ecommerce/ in your browser. This page is a simple mockup of a typical e-commerce website. The only functional element is the ‘Link my Loyalty account’ link. Click the link. If you are not already logged in to the loyalty site, you’ll be sent to the loyalty site to login. If you’re already logged in, or after you do so, you’ll see a 404 error forhttp://localhost:8081/loyalty/oauth/authorization, since the loyalty program does not yet support OAuth 2.0.

- Eclipse Jersey Java REST framework, version 2.34
- Hibernate Java Persistence API (JPA) implementation, version 5.6.4.Final
- H2 in-memory database engine, version 2.1.210
- Apache Log4j logging framework, version 2.17.1
- Java Server Pages (JSP) in the e-commerce website.
- HTML5, JavaScript and CSS in the loyalty website.
Create an Authlete Account and Configure the Client Application
Sign up for your Authlete account and click through to the Service Owner Console. You’ll see a default Authlete API Service instance.





http://localhost:8080/ecommerce/oauth
and click Create. Delete the mock redirect URI.

Restart the Client Application with its Credentials
The e-commerce app reads its credentials from environment variables, so you will need to shutdown the e-commerce container and restart it, passing in the client ID and secret you noted earlier. First, stop and remove the e-commerce container:CLIENT_ID and CLIENT_SECRET environment variables on the command line:
Note: if you are running the applications with host ports other than the default 8080 and 8081, you will also need to update the e-commerce application’s configuration file. Create a file on your machine namedThe e-commerce app now has everything it needs as an OAuth 2.0 client. It’s time to focus on the loyalty app.oauthService.jsonwith the following content:Theauth_uriandredirect_uriendpoints are accessed by the browser running on your local machine (the Docker host). Change the port numbers in those two URLs to the host ports you are using for the loyalty container and ecommerce container respectively. Do not change the port number intoken_uriorapi_endpoint- the e-commerce application accesses these endpoints directly via the Docker network. CopyoauthService.jsoninto the e-commerce app’s container:docker cp oauthService.json authlete-ecommerce:/src/ecommerce/src/main/webapp/WEB-INF/oauthService.jsonFinally, rebuild the e-commerce app:docker exec -it authlete-ecommerce /run/rebuild.sh
Configure the Service Credentials
Create a file, namedauthleteCredential.json, in $SOURCE_ROOT/loyalty/src/main/webapp/WEB-INF with the service owner credentials (API key and secret) you noted earlier:
Step 1: Initiate Authorization

http://localhost:8081/loyalty/oauth/authorization to process the incoming authorization request.
The servlet will simply forward the incoming authorization request to the Authlete Authorization API, and then act according to the response, returning a redirect to the login page.
Before You Start
As mentioned above, the source directory includes a git repository. Verify that the repository is in the correct starting state by running:main branch, run the following command to checkout the correct branch:
Create the Authorization Servlet
Create a new directory,oauth, in $SOURCE_ROOT/loyalty/src/main/java/com/authlete/simpleauth, then create a new Java source file, OAuthAuthorizationServlet.java, with this content:
isPublicPage() method in the LoginUtils class determines which resources can be returned without requiring a user login. You must add the path to the OAuth servlet to its list of resources so that the servlet can control the login process.
Open $SOURCE_ROOT/loyalty/src/main/java/com/authlete/simpleauth/LoginUtils.java and replace the isPublicPage() method with the following code:
Call the Authlete Authorization API
Return to theOAuthAuthorizationServlet.java file you created and add the following code as the body of the doGet() method:
initiateAuthleteAuthorization() method in the same class:
- The servlet will be interacting with the Authlete API via HTTP, so we get a Jersey HTTP client. Note: There is an Authlete Java SDK we could use, but this tutorial shows how to interact directly with the Authlete API so you get a clear understanding of the message flow.
- The Authlete API is expecting a JSON payload with the incoming query string in the parameters property, like this:
-
We are calling the Authlete Authorization endpoint at
/auth/authorizationto continue the OAuth flow. - The servlet makes the API call, parsing the response into another Java Map.
-
The response’s
actionproperty indicates what the servlet should do next, andresponseContentholds data that the servlet will relay back to the client. -
OAuth is a very flexible protocol, and there are many possible actions that the service might need to take at this point, depending on the use case and service configuration. Click ‘Description’ in the Authlete Authorization endpoint documentation to see all of the possibilities.
The main one we are concerned with right now is
INTERACTION- this indicates that some kind of interaction with the user is required. Thinking back to the use case, at this point, the user should be prompted to login, regardless of whether they already have an active session at the loyalty program website. The code here handles that case by checking that there is apromptsproperty in the API response that contains a singleLOGINentry. If there is nopromptsproperty, or it contains anything other than a singleLOGINentry, execution will flow to the error handler at the end of the method (9). - The API response is saved in the session for later processing and the user is redirected to login. After logging in, the user will be redirected back to this servlet.
-
The Authlete API may indicate errors via the
actionproperty, and the servlet must handle them accordingly. Notice that, in these cases,responseContentholds the payload for the error response. -
If
actionis not one of the expected values, or there was some other error, then a generic error is returned.
OAuthUtils.java in the $SOURCE_ROOT/loyalty/src/main/java/com/authlete/simpleauth/oauth directory with the following content:
OAuthUtils.java:
getAuthleteCredential()loads the Authlete API key and secret from the JSON file you created earlier.getClient(), the first time it runs, creates an HTTP client that authenticates to the Authlete API via HTTP Basic authentication using the Authlete API key and secret. The client is saved in the servlet context for future use.setResponseBody()populates anHttpServletResponseobject with a status code and JSON content.prettyPrint()renders a Java Map as indented JSON.
AuthleteCredential.java in the same directory with the following content:
Add a Stub for the Next Step
If you were to rebuild and run the app right now, you’d find that, after clicking ‘Link my Loyalty Account’ at the e-commerce site and logging in, you’d be prompted to log in again, and again, and again. Recall that the servlet saves the Authlete API response in the HTTP session. We need to check for its presence so that we can take the next step. Back inOAuthAuthorizationServlet.java, replace the doGet() function with the code below.
OAuthAuthorizationServlet class:
Rebuild the Application
The Docker container includes a script to rebuild the applications and redeploy them into Tomcat. Save all your changes and run the script in a terminal:

Test Your Changes
Browse to http://localhost:8080/ecommerce and click ‘Link my Loyalty Account’. You should be prompted to login. Once you’ve logged in, rather than the earlier 404 error, you’ll see the ‘not yet implemented’ error that you just added:Troubleshooting
If you run into any issues, you can discard your changes so that the source is in its original state, or checkout the source as it should be at the end of step 1. To discard your changes:Step 2: Issue an Authorization Code to the Client

Call the Authlete Authorization API
Replace the stub implementation of theprocessAuthleteAuthorization() method in OAuthAuthorizationServlet.java with the following:
- We create a map to send as the Authlete API request.
- Each authorization with Authlete is identified by a unique
ticketvalue returned by the first call to the Authlete API. The service must include this in subsequent messages. - We verify that the user has actually logged in successfully. Notice the call to the
[/auth/authorization/fail](http://docs.authlete.com/en/shared/2.2.19#post-/auth/authorization/fail)endpoint to signal the failure if they have not. We’ll cover theOAuthUtils.handleAuthleteApiCall()method in a moment. - We add the authenticated user’s username to the request map as the
subjectentry and call the Authlete[/auth/authorization/issue](http://docs.authlete.com/en/shared/2.2.19#post-/auth/authorization/issue)endpoint.
scope parameter in its request. In a third-party OAuth interaction, the client typically passes a list of permissions in the scope parameter and the servlet prompts the end user for their consent to the client receiving those permissions.
Refactor the Authorization Servlet
If you look at the documentation for /auth/authorization/issue, you’ll notice that, although it is performing a different operation, it behaves in a very similar way to the/auth/authorization endpoint. It returns a JSON object with an action and responseContent, with a similar set of possible values for action as before. This time, the servlet is expecting the LOCATION action, instructing it to return HTTP status 302 Found to the client, redirecting it to the location held in responseContent, which is a URL including the authorization code in the query string.
Rather than copying code from initiateAuthleteAuthorization() to processAuthleteAuthorization(), we can factor the common code out. Paste this static method into OAuthUtils:
initiateAuthleteAuthorization() and adds handling for the LOCATION action. Add the following static variables at the top of OAuthUtils:
OAuthAuthorizationServlet, and replace initiateAuthleteAuthorization() with this code:
OAuthUtils.handleAuthleteApiCall(). The remaining code is focused on the specifics of initiating authorization.
Rebuild the Application and Test Your Changes
Again, save all your changes, run the rebuild script to rebuild and redeploy the apps:
Troubleshooting
If you run into any issues, you can discard your changes so that the source is at the end of step 1, or checkout the source as it should be at the end of step 2. To discard your changes:Step 3: Handle the Client’s Request for the Access Token

OAuthTokenServlet.java, in the same directory as OAuthAuthorizationServlet.java.
initiateAuthleteAuthorization() method in the authorization servlet. In fact, the only real differences are:
- It handles an HTTP POST rather than a GET
- It calls
/auth/tokenrather than/auth/authorization - It handles an
OKaction, rather thanINTERACTION, by relayingresponseContentback to the client with a200 OKHTTP status
/auth/token is expecting the request body, and will return a response with action set to either OK or one of three error values. We’ve seen two of the error codes before, but there’s a new one, INVALID_CLIENT. It’s straightforward to extend handleAuthleteApiCall in OAuthUtils.java to handle INVALID_CLIENT.
Replace the switch statement with this code:
INVALID_CLIENT in exactly the same way as BAD_REQUEST.
Rebuild the Application and Test Your Work
Run the rebuild script to rebuild and redeploy the apps:
http://authlete-loyalty:8080/loyalty/api/currentCustomer with that access token, but is receiving the HTML for the login page rather than the expected JSON response.
We must complete one final step to allow the e-commerce app to retrieve the end user’s loyalty program data.
Troubleshooting
If you run into any issues, you can discard your changes so that the source is at the end of step 2, or checkout the source as it should be at the end of step 3. To discard your changes:Step 4: OAuth-Enable the Loyalty Program API

- If the requested page is ‘public’, we can allow the request to proceed. Only the login page, front page, CSS files, and OAuth servlets are public. All other URLs require the user to authenticate.
- When the user authenticates, the login servlet attaches an account object to the HTTP session. The filter attempts to retrieve the authenticated user’s account from the session.
- If there is an account, then the filter attaches the authenticated user’s username to the request as the user principal and allows it to proceed.
- Otherwise, the filter responds with a redirect to the login page.
Implement a new Servlet Filter for API Requests
Create another Java source file,OAuthFilter.java, in the com.authlete.simpleauth.oauth package with the following content:
- The filter looks for an
AuthorizationHTTP header with a value that starts with"Bearer "(note the space). If there isn’t such a header, then there’s nothing more to do here, and the request can pass on down the filter chain. - The filter extracts the access token from the HTTP header and sends it to the Authlete API’s Introspection endpoint for validation. At this point, a real-world client would likely cache the introspection response to improve performance on subsequent API calls.
- If the
actionreturned by Authlete indicates an error thenOAuthUtils.handleAuthleteApiCall()will have already taken the appropriate action, so we can simply log the fact that we are disallowing access and return at this point. - The response from the API includes the authenticated user’s username in the
subjectproperty. We can attach it to the request, and pass the request down the chain. - If we reach this point, it means that the action was not handled. This should never happen!
Add Error Handling for Possible Introspection Errors
Looking at the introspection endpoint’s documentation, we can see that, if the token is valid, theaction will be OK, and the response will contain a subject property identifying the end user. There are also additional possible error values: UNAUTHORIZED and FORBIDDEN.
UNAUTHORIZED means that the access token was not recognized or has expired; FORBIDDEN means that the access token does not cover the required scopes or that the subject associated with the access token is different from the subject contained in the request. Neither of the FORBIDDEN situations can occur in this simple demo, but we include the error handling for completeness.
Both of these errors require the service to return the contents of responseContent to the client in the WWW-Authenticate HTTP header.
We need to add more error handling to OAuthUtils.handleAuthleteApiCall(). Replace the switch statement with this code:
Modify the Login Filter to Check the User Principal
The new OAuth filter sets the username in the HTTP request. We need to modify the existing login filter to allow those requests. Open$SOURCE_ROOT/loyalty/src/main/java/com/authlete/simpleauth/LoginFilter.java and add the following code between steps 1 and 2:
Add the Servlet Filter to the Filter Chain
The final task is to ensure that, for API requests, the OAuth filter is called before the login filter. In$SOURCE_ROOT/loyalty/src/main/webapp/WEB-INF/web.xml, insert this filter mapping before the mapping for the login filter:
url-pattern is relative to the loyalty web application’s context root, /loyalty.
Rebuild the Application and Test Your Work
As before, run the rebuild script to rebuild and redeploy the apps:
Housekeeping
If you’re done with the Docker container for now, you can stop it:Troubleshooting
If you run into any issues, you can discard your changes so that the source is at the end of step 3, or checkout the source as it should be at the end of step 4. To discard your changes:Review
You added very little code to the loyalty program web application to enable it as an OAuth 2.0 authorization server and resource server, and most of that code was simply passing the client’s requests to the Authlete API and relaying the API’s responses back to the client. Here’s the OAuth 2.0 flow in full again:
Step 1: Initiate Authorization

?’) to the Authlete /auth/authorization endpoint. Note that the servlet need not parse the query string or, indeed, have any knowledge of the OAuth parameters.
Authlete’s response includes a ticket value uniquely identifying this series of message exchanges, the action that the servlet should take - INTERACTION, and the form that the action should take - LOGIN.
The response indicates that the servlet’s responsibility is to authenticate the user and move on to the next step.
Step 2: Issue an Authorization Code to the Client

/auth/authorization/fail endpoint with a reason of NOT_LOGGED_IN. In this case, Authlete will respond with an action of LOCATION and a URL containing the client’s redirect URL and error parameters indicating that the client requested that the user be logged in, but this did not take place.
If all is well, on the other hand, the servlet sends a request including the ticket issued in step 1 and the user’s username to Authlete’s /auth/authorization/issue endpoint. Authlete’s response again contains an action, in this case, LOCATION, instructing the servlet to return HTTP status 302 Found to the client, redirecting it to the location held in responseContent, a URL including the authorization code in the query string.
Again, notice that servlet is not concerned with the details of the OAuth protocol. It is simply an intermediary between the client and Authlete, acting according to each API response.
Step 3: Handle the Client’s Request for the Access Token

/auth/token endpoint. Again, the servlet need not have any knowledge of the content of the request, in this case, a form post containing an OAuth access token request, for example:
Step 4: Validate the Client’s Request to the Loyalty Program API

/auth/introspection endpoint. Authlete validates the token and, if it is valid, returns a response with an action of OK and subject set to the user’s username. The filter then attaches the username to the request and passes it down the chain.
Again, if an error occurs, Authlete sets the appropriate action and responseContent and the loyalty app responds appropriately.
When the request reaches the login filter, it can allow the request to proceed based on the fact that the username is present. The loyalty API can return the relevant data based on the username in the request.